您当前所在的位置: 首页 > 政务公开 > 重点领域信息公开 > 卫生健康
省卫生健康委关于公布经批准开展人类辅助生殖技术和设置人类精子库医疗机构名单的通知
来源:贵州省卫生健康委
字号:

各市、自治州卫生健康局,贵安新区社会事业管理局,委直属相关单位:

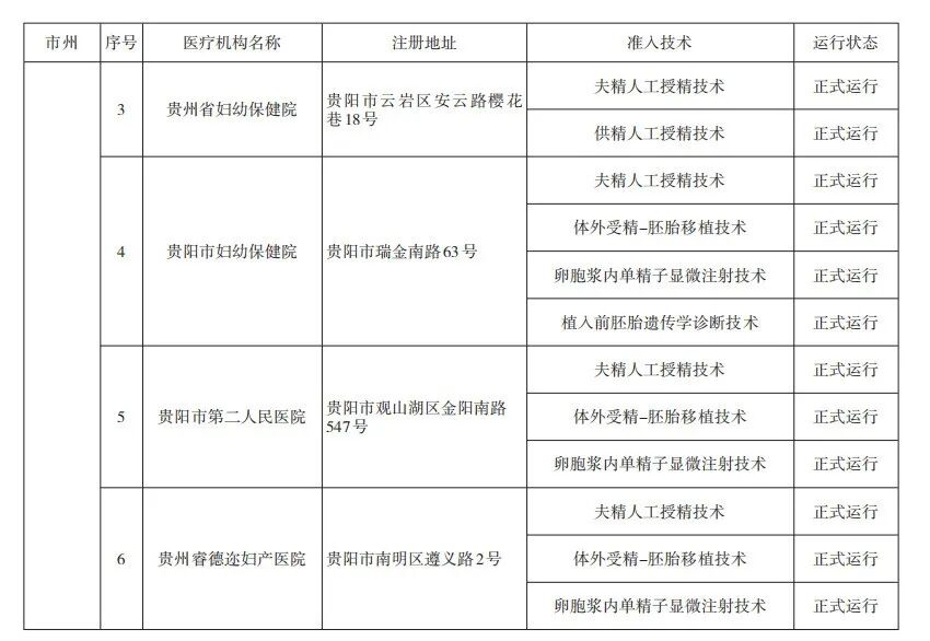
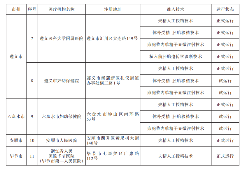
为强化全省人类辅助生殖技术和人类精子库监管工作,现公布截止2024年12月31日,我省经批准已正式运行和试运行的人类辅助生殖技术和设置人类精子库的医疗机构名单(详见附件)。

附件:贵州省经批准已正式运行和试运行的人类辅助生殖技术医疗机构和设置人类精子库的医疗机构名单(截止2024年12月31日)

2025年1月23日

扫一扫在手机打开当前页面

上一篇:
下一篇: