尊敬的无偿献血者:
即日起,无偿献血者可以通过国家政务服务平台、中国政府网、国家卫生健康委官网,微信、支付宝、百度“全国电子无偿献血证”小程序等查询献血记录;可通过微信“全国电子无偿献血证”小程序在线办理无偿献血者血费跨省异地减免申请。为保障您的相关权益,建议您及时查询并完善相关献血信息,以便我们为您提供更加优质的无偿献血服务。感谢您对我国无偿献血事业的支持!

操作指南
为实现献血者跨省异地减免用血费用高效便捷办理的目标,无偿献血服务再次升级,让“血费减免少跑路”,动动您的手指就可以在网上报销血费啦!办理操作指南如下:
1、登录全国电子献血证小程序
一、打开微信,在小程序中搜索“全国电子献血证”,点击“全国电子献证”进入后,输入姓名、身份证号后,即可(页面见小程序截图1)。

小程序截图1 用户登录
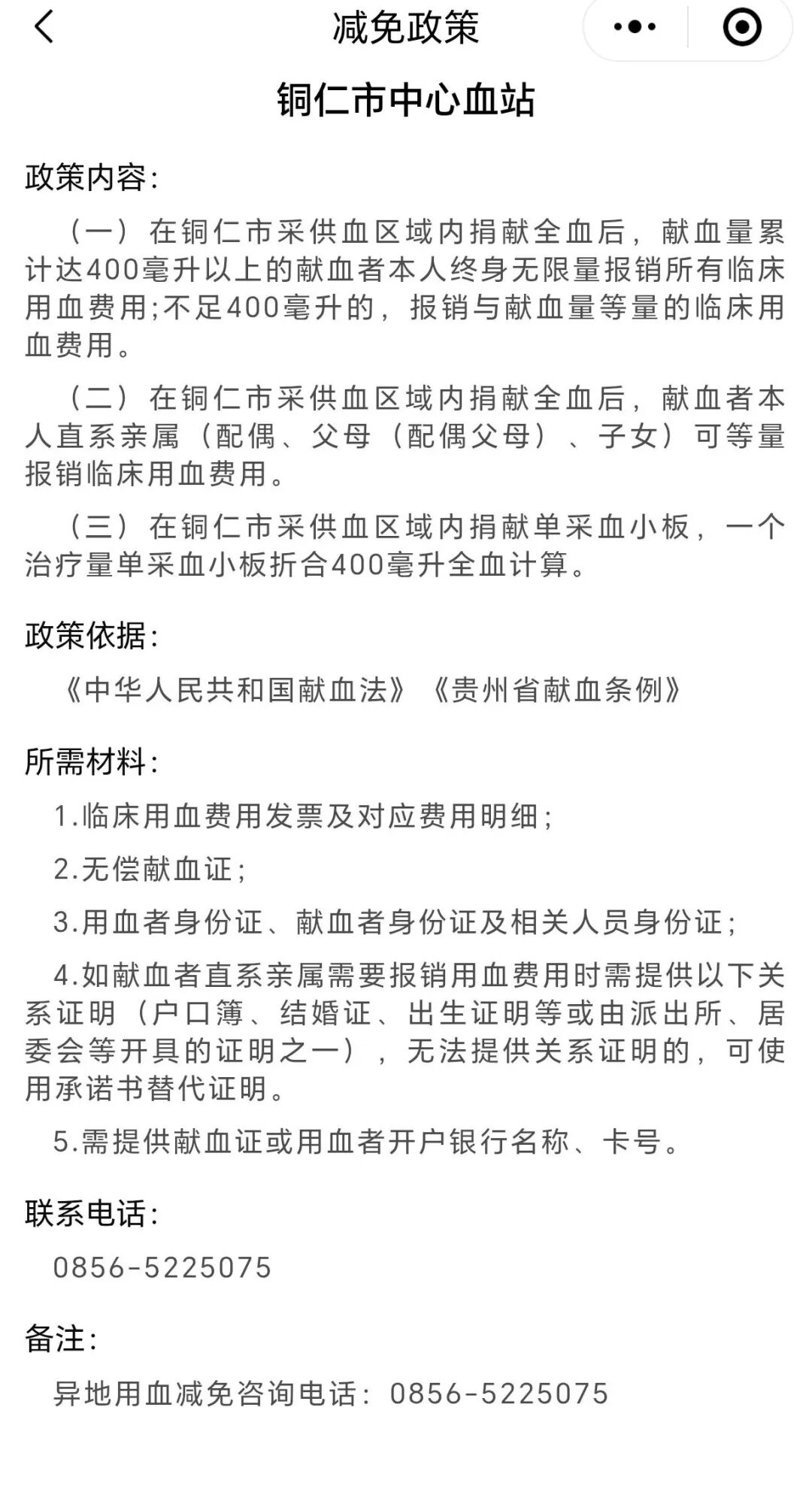
二、登录全国电子献血证小程序后,显示首页,异地用血减免模块(页面见小程序截图 2 )。

小程序截图2 异地用血减免
2、异地用血减免业务操作说明
一、减免政策查询
可在上方输入框输入采供血机构关键字,进行模糊搜索,或者通过提供的列表选择采供血机构(见小程序截图3)。

小程序截图3 搜索采供血机构
选择采供血机构后,可查看该机构的减免政策(见小程序截图4)。

小程序截图4 减免政策
二、异地减免办理
献血者可通过该页面提交减免信息进行减免办理。
其中,献血机构环节,系统会查询出在全国电子献血证中已有的献血记录所在机构提供快速选择。选择需要办理的献血机构,会使该条申请分配至该献血机构处理。
对于未查询出来的机构,献血者也可以手动添加献血机构,并上传凭证后,选择该机构进行减免办理(见小程序截图5)。

图5 选择献血机构
具体减免办理流程如下:
步骤一:录入关系信息
右上角点击选择用血者按钮,如果已有可直接选择关系信息,如果没有则先新增(具体操作见下文,页面见小程序截图6)。

小程序截图6 关系信息环节
步骤二:录入用血信息(见小程序截图7)。

小程序截图7 用血信息环节
步骤三:录入打款信息。
右上角点击选择打款信息按钮,如果已有可直接选择打款信息,如果没有则先新增(具体操作见下文,页面见小程序截图8)。

小程序截图8 打款信息环节
步骤四:点击提交,完成异地减免办理。
三、减免办理信息查询
减免办理信息查询页面会展示所有的申请记录,可查看申请进度及申请详情。对于未受理的申请单,可以进行申请内容修改;对于不予受理的申请单,可以快速重新申请,保留上一次提交时填写的资料(见小程序截图9)。

小程序截图9 减免办理信息查询

扫一扫在手机打开当前页面